设为首页
|
加入收藏
网站首页
编办概况
编办动态
通知公告
政务公开
体制改革
编制管理
法制工作
监督检查
领导言论
事业管理
机关政务
编办概况
通知公告
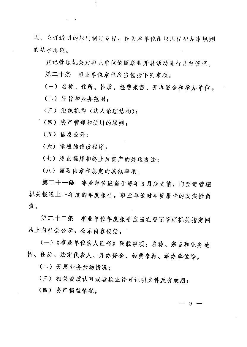
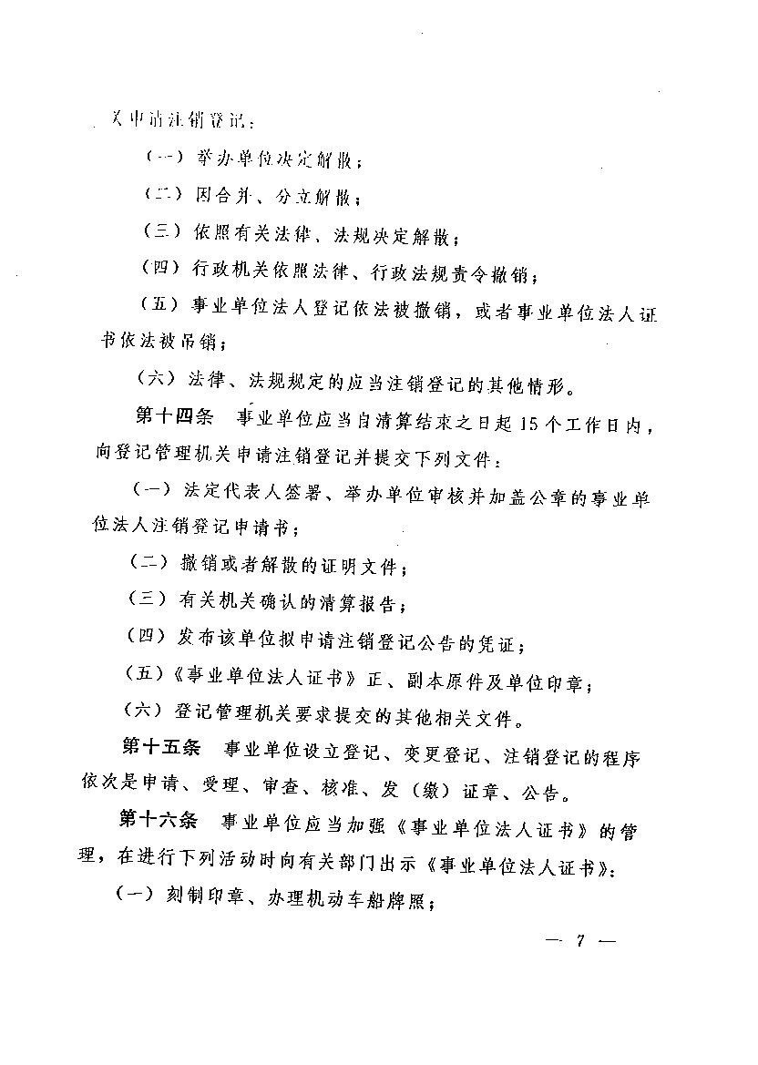
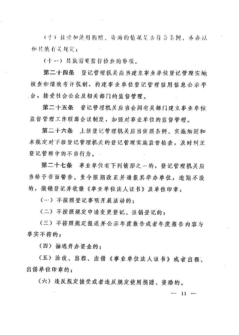
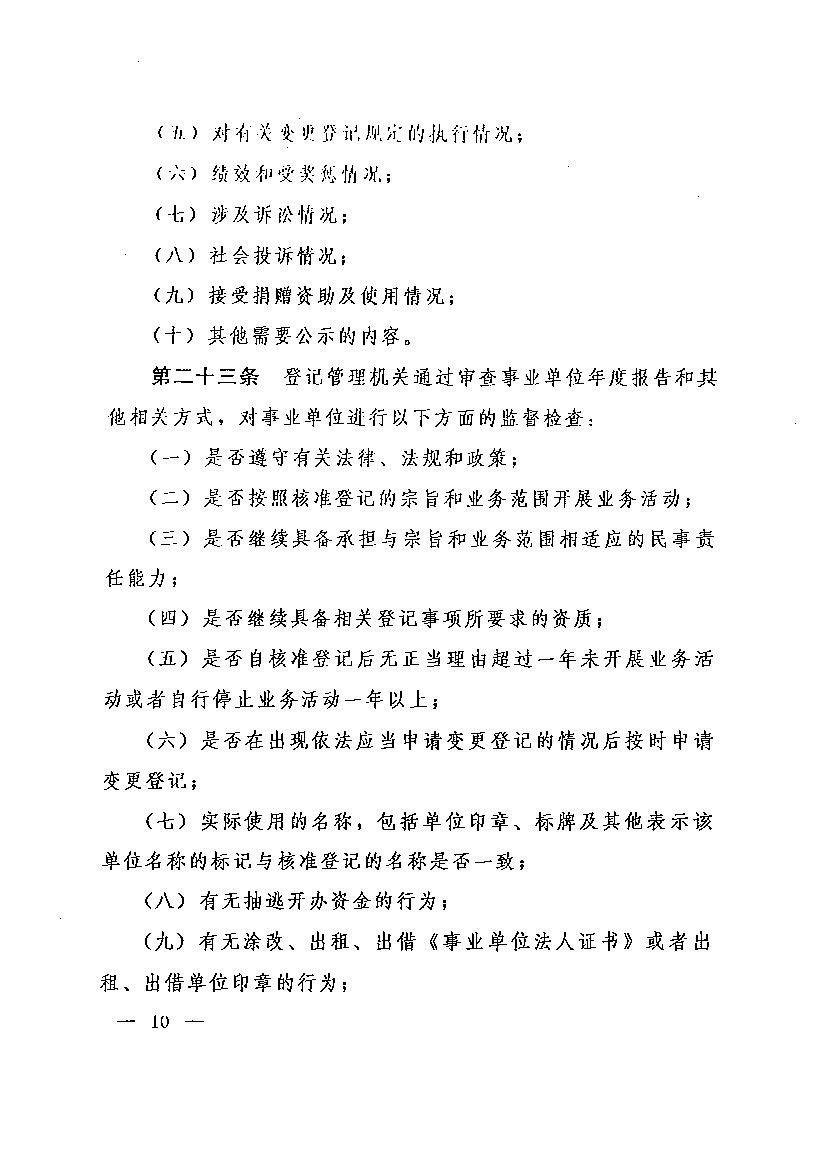
关于进一步深入推进机关事业单位...
西和县事业单位登记管理局2014年...
关于启用西和县十里乡中心小学相...
关于启用西和县食品药品稽查局西...
关于启用西和县水利建设管理站印...
关于采集2014年招录的项目人员信...
关于开展我县事业单位法人年度报...
关于采集2014年引导高校毕业生就...
关于启用西和县晚家峡水库管理所...
关于启用西和县园林局等单位印章...
事业单位印章管理办法
关于进一步做好事业单位分类工作...
甘肃省事业单位登记管理若干规定
【来源: | 发布日期:2016-04-18 】 【选择字号:
大
中
小
】